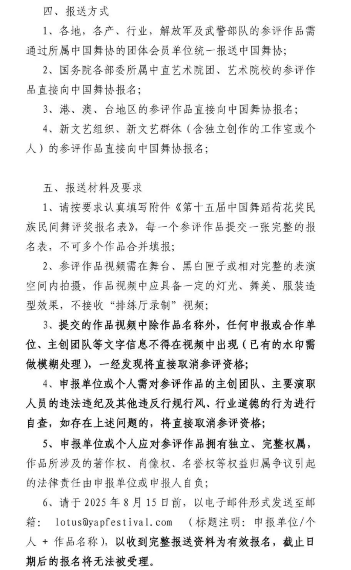
信息来源: 时间:2025-07-03 09:18:00
活动通知
各设区市舞蹈家协会、新文艺群体、各相关单位:
经中国文学艺术界联合会批准,由中国文学艺术界联合会、中共新疆维吾尔自治区委员会宣传部、乌鲁木齐市人民政府、中国舞蹈家协会、新疆维吾尔自治区文学艺术界联合会主办,中共乌鲁木齐市委宣传部、中国文联舞蹈艺术中心、新疆舞蹈家协会承办的第十五届中国舞蹈荷花奖民族民间舞评奖,计划于2025年10月下旬在新疆乌鲁木齐举行。
我省有意报名参加本次活动的单位或个人,请严格按照《第十五届中国舞蹈荷花奖民族民间舞评奖通知》要求,于2025年8月8日前将报名表的签字或加盖公章PDF版与Excel电子版发送至邮箱fjswdjxh@163.com
联系人:杨老师 0591-83701791
福建省舞蹈家协会
2025年7月1日




(来源:福建省舞蹈家协会)
扫一扫在手机上查看原推文
